# Troubleshooting: EL 2.1
This page contains flowcharts which are describing the way of troubleshooting different kind of events for Enapter Electrolyser.
TIP
This page and flowcharts are constantly improved based on feedback and changes in hardware or software. Feel free to contact support@enapter.com for any questions or proposals.
# FP_01
# FP_03
# WP_04
# WR_10
# WR_20
# FR_10
# FR_20
# FR_50
# FR_51
# FR_52
# FR_40
# WR_21
# WR_22
# WR_51
# WR_52
# WR_53
# FS_01
# FS_10
# WS_22
# WS_30
# FT_10
# WT_20
# ET_10
# WU_10
# EU_10
# EX_01
# FX_02
# FX_04
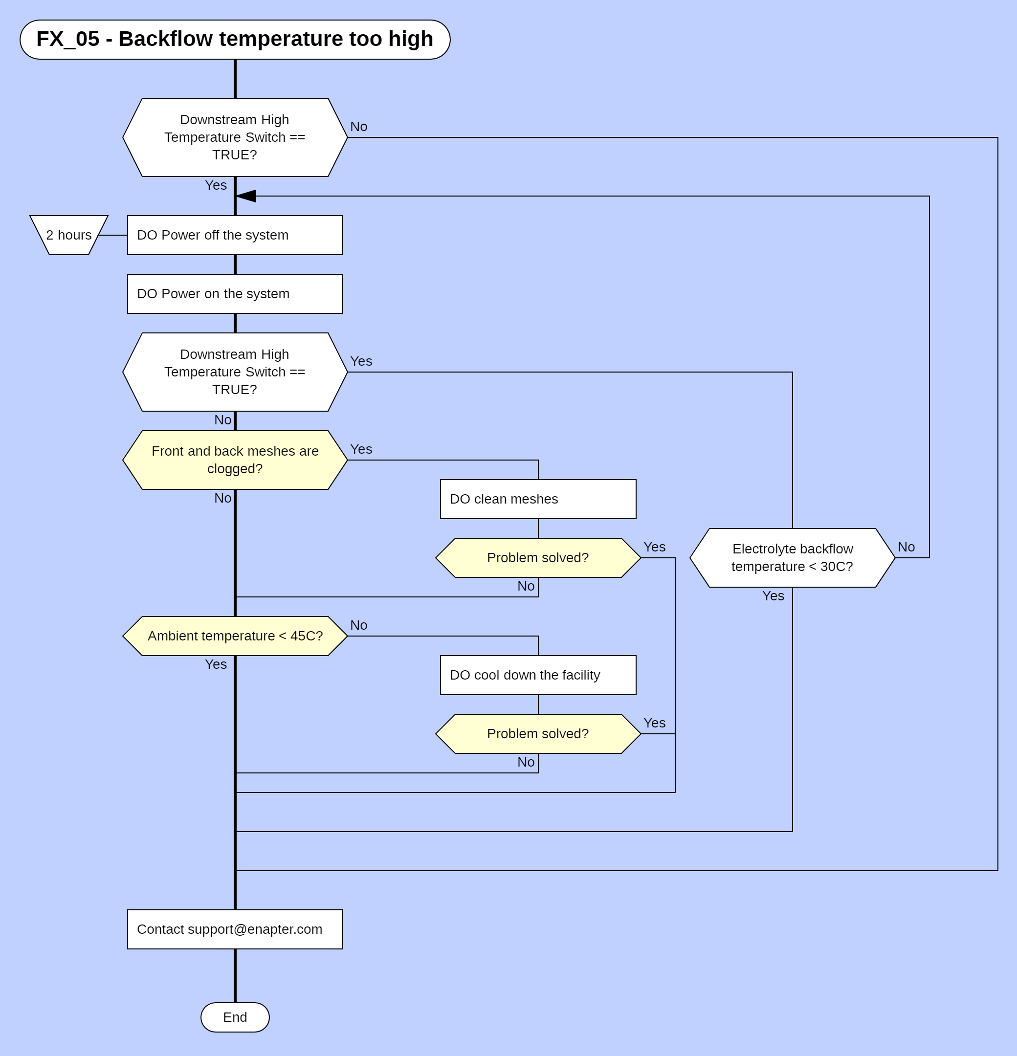
# FX_05
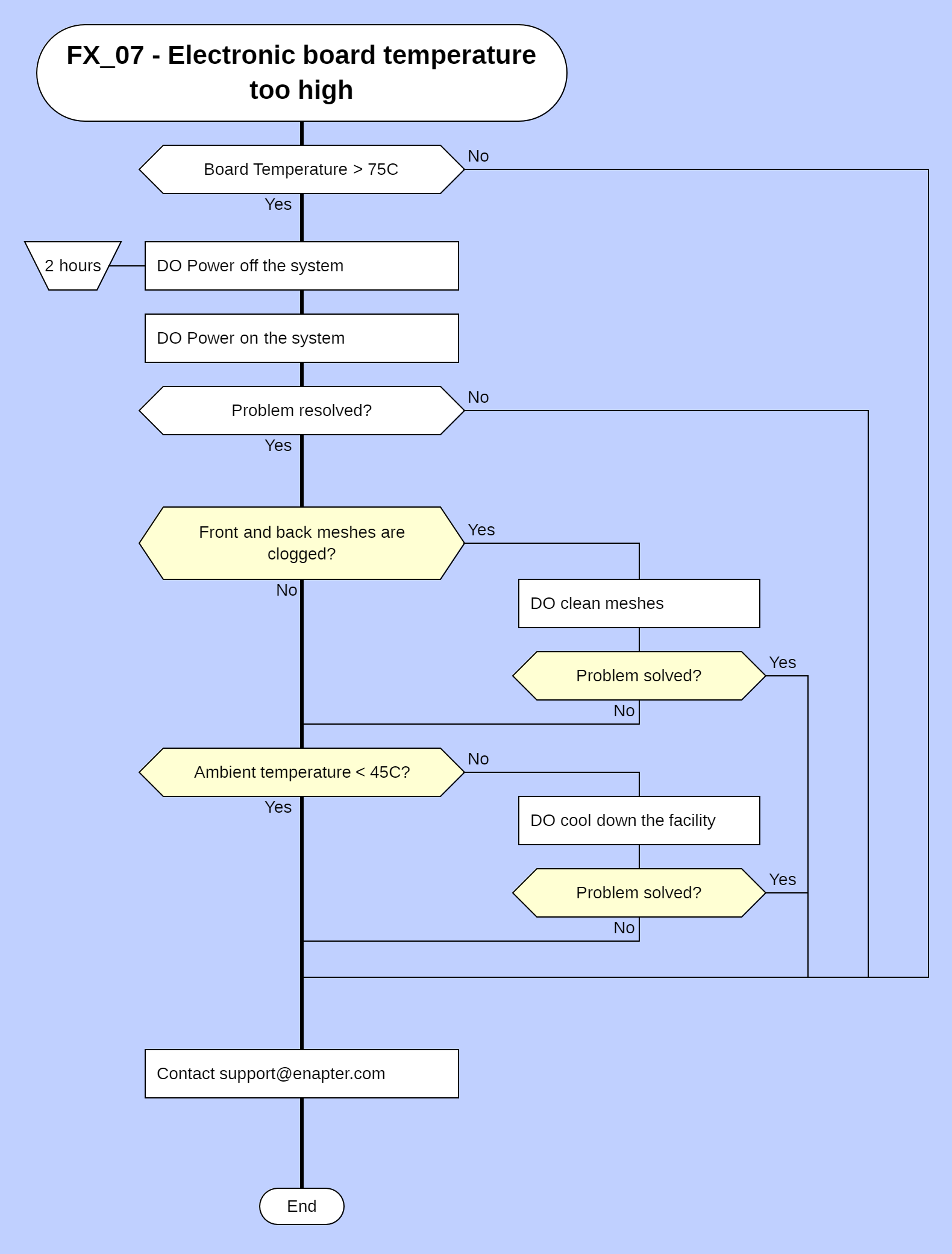
# FX_07
# FX_08
# FX_09
# FX_10
# FX_11
# FX_30
# FX_31
# FX_32
# FX_33
# FX_34
# FX_35
# FX_36
# FX_37
# FX_39
# FX_40
# FF_10
# FL_01
# WL_10
# WO_10
# WO_20
# FO_30
Was this page useful?

















































